美國中期選舉開跑了!作為美國公民或非公民家長的聽眾們,你們已經登記成為選民嗎?
本期華促會粵語音頻欄目,我們有幸邀請到三藩市選務處外展項目經理Tiff為大家講述投票需知。另外,今次選舉有眾多加州及三藩市的提案,兩位節目主持會重點討論八項三藩士提案及華促會對這些提案的立場,助選民作出明智選擇。
今集節目亦談及11月選舉最受矚目的民選議席包括三藩市地方檢察官及三藩市聯合校區教育委員會,並會為聽眾總括華促會舉辨的兩場候選人論壇。
華促會作為無黨派、獨立的非牟利機構,不能發表任何支持個別候選人的意見及背書。最後,希望符合資格的市民於10月24日前盡快登記成為選民及更新資料,踴躍投票,用自己的一票為社區發聲!如需更多選舉資訊,請致電三藩市選務處中文熱線: (415) 554-4367。

我們也將節目中的內容進行了整理,方便大家閱讀:
參與決定三藩市的提案
今次11月選舉中,加州及三藩市的提案眾多,五花八門,一共有7個加州提案同13個三藩市提案。這些提案中,有幾項提案與華人社區緊密相關!
首先是提案H,這個提案嘗試完善現有投票機製, 使三藩市地區選舉與全國選舉看齊, 提高選民投票率。華促會贊成提案H, 從現有市政府、縣政府、教育委員會、校委會單數年選舉改為雙數年。根據數據,投票率因而雙倍提高,特別鼓勵低收入人士同有色人種投票。
對於大家都十分關心的可負擔房屋有兩項提案,D和E,有什麽區別?
其實房屋議題總共有三個提案。先講提案D及E,兩項互相競爭的提案。簡單來講, 提案D由保守派提出,為低收入同中產階層人士提供可負擔房屋; 提案E的支持者為改革派人士,提倡支助低收入家庭買房。華促會立場是支持提案E並反對提案D。因為雖然這兩個提案同樣地提倡增加多處可負擔房屋,只有提案E針對協助低收入家庭。
提案D重新定義可負擔房屋的價格,由原本的家庭收入不超過地區中位數120%,上升至不超過140%。相反地,提案E保持120%水平。
話句話講,因為提案D建議下的租金仍然遠高於一般移民家庭或最低工資水平人士可以負擔, 低下階層仍然無法置業。雖然提案E建議水平仍然較高,但比提案D合理,我們認為政府必需對癥下藥,更快力度製定真正協助低收入家庭置業的房屋政策。
如果希望了解其它提案,請打開華促會投票指南,了解加州以及三藩市提案不同投票的介紹。
教育委員會及地區檢察官的選舉
相信過往兩年多的疫情對很多人的生活都帶來不同很多影響,三藩市亦都經過了兩次的罷免選舉,今年的論壇剛好對應這兩個公共職務,地方檢察官及教育委員會的新一屆的三位議席。
教育委員會(BOE)
教委雖然是諮詢機構,但是教育委員會對三藩市公立教育系統有很多的權力,包括掌握任命校區最高負責人–學區總監的聘任。
如果希望了解各位校委候選人,可以查看華促會教育委員論壇的視頻和文字總結。這次論壇中華促會向六位候選人發出了邀請,最終有四位候選人出席,包括 Alida Fisher (阿莉達斐義莎), Gabriela Lopez (盧佩思), Karen Fleshman(凱倫·弗萊什曼)及 Lisa Weissman-Ward(李慧文),缺席的有黎美兒 (Lainie Motamedi) 及徐安 (Ann Hsu)。
地區檢察官(DA)
地方檢察官的主要職責是帶領三藩市的地方檢察官辦公室處理刑事案件。該職位的完整任期為四年。原地方檢察官博徹思(Chesa Boudin)在2022年6月的特別選舉被選民通過選票罷免,導致該職位出現空缺, 市長任命了謝安宜 (Brooke Jenkins) ,謝亦是今次的候選人之一。
華促會也邀請了三位地區檢察官候選人參與我們的論壇,我們將會在下周為大家提供論壇錄像的微信文章,幫助大家更好地了解各位候選人的觀點,敬請關註!
華促會地區檢察官候選人論壇:
了解更多三藩市投票信息
目前,投票有兩種方式:
一. 在11月8日,三藩市選民可以選擇親身到市政廳投票中心或投票站投票。
二. 郵寄投票:在本次和今後所有選舉的一個月之前,選務處會自動地向每位三藩市的登記選民寄送郵寄選票包,每一個選票包內均附有一份正式選票、一張投票須知、一枚「我已投票!」貼紙,和一個郵資已付的回郵信封。
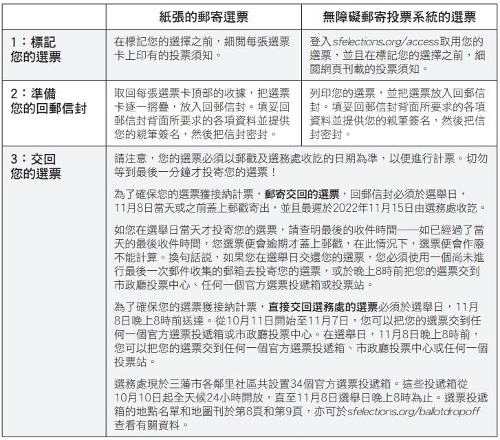
無論使用紙張選票或是無障礙郵寄投票系統選票,您需要完成以下三個步驟:

如果您需要協助登記成為三藩市教育委員會選民,歡迎撥打華促會移民權益熱線415-761-3222並留言。
華人權益促進會已獲美國司法部認證,可合法提供有限度移民法律服務。
本中心將為居住在三藩市的低收入家庭免費提供移民法律諮詢服務, 主要包括以下項目:
- 入籍申請及諮詢
- 童年抵達者(DACA)暫緩遣返申請
- 綠卡更換
- “公共負擔”相關諮詢
- 轉介至三藩市免費或低收費移民律師
- 其他移民法律諮詢
有任何關於移民法律相關疑問或想查詢個別情況,請致電本中心移民法律留言信箱留言: 415-761-3222任何身處在美國境內人士,不論其移民身份,均享有美國憲法賦予的權利:
- 面對執法部門時,有保持沈默的權利
- 面臨刑事指控時,有正當司法程序的保障
- 有權拒絕移民執法部門不合法的搜查







